肺纤维化发病机制研究进展

   2024-08-06 1880
核心提示:肺纤维化发病机制研究进展肺纤维化是一种慢性且进行性的肺部疾病,其特征是纤维化组织增加、肺顺应性降低、气体交换受损和呼吸功能不全。通常,从诊断到死亡的中位生存期大约在3到5年之间。尽管诸如吡非尼酮和尼达尼布等治疗方法有助于减缓纤维化的进展,但它们并不是治愈性的疗法。II型肺泡上皮细胞(AECII)由于其双重角

【Biorbyt文献】肺纤维化发病机制研究进展

肺纤维化是一种慢性且进行性的肺部疾病,其特征是纤维化组织增加、肺顺应性降低、气体交换受损和呼吸功能不全。通常,从诊断到死亡的中位生存期大约在35年之间。尽管诸如吡非尼酮和尼达尼布等治疗方法有助于减缓纤维化的进展,但它们并不是治愈性的疗法。II型肺泡上皮细胞(AECII)由于其双重角色(作为祖细胞和生产表面活性物质磷脂和蛋白质的细胞)而面临广泛的生物合成和代谢挑战。
先前有研究者发现肺纤维化患者和接受博来霉素(BLM)诱导肺纤维化小鼠的上皮细胞内存在异常的铁沉积,并且给予铁螯合剂去铁胺对肺纤维化具有治疗潜力。这些发现表明,肺组织上皮细胞中铁稳态的失衡参与了肺纤维化的发生。细胞质中的不稳定铁池、线粒体的血红素和铁硫簇以及溶酶体是细胞内铁存在的主要三个位点。根据细胞类型,线粒体含有高达20-50%的总细胞铁,成为细胞内铁利用和调节的主要位点。
已知红系前体细胞中线粒体铁的积累会触发线粒体功能障碍,导致环形铁粒幼细胞和贫血。线粒体功能障碍会增加线粒体ROS的产生,随后导致线粒体DNAmtDNA)损伤和释放、线粒体膜电位降低,并最终导致细胞损伤。在线粒体内,金属离子对许多固有线粒体蛋白的金属化、折叠和稳定性有贡献。线粒体铁水平受到金属伴侣蛋白和金属转运蛋白(如mitoferrin-1mitoferrin-2 [MFRN2])的复杂调控。MFRN2在非红细胞中作为主要的线粒体铁转运蛋白发挥作用。
研究表明,博来霉素(BLM)诱导的肺纤维化小鼠的AECIIIREB2的蛋白含量显著升高。此外,F-box/LRR重复蛋白5FBXL5-S期激酶相关蛋白1SKP1-Cullin 1CUL1)复合体的形成负责IREB2的泛素化和降解,并降低下游铁转运蛋白相关基因的表达。然而,FBXL5是否调节BLM诱导的上皮细胞损伤中的IREB2蛋白含量和线粒体铁沉积还有待阐明。此外,MFRN2BLM诱导的AECII损伤中的作用尚不清楚,MFRN2IREB2在线粒体铁沉积和AECII损伤中的作用也不明确。线粒体铁沉积是否会促进AECII损伤并加重肺纤维化尚不十分肯定。

今天,和大家分享一篇引用 biorbyt 产品的文献,发表在 Theranostics 上发表的文献 (IF=12.4),关于“肺纤维化发病机制”的研究进展。


文献赏析


文章名称
Abnormal mitochondrial iron metabolism damages alveolar type II epithelial cells involved in bleomycin-induced pulmonary fibrosis

文章作者:

Min Shao, Haipeng Cheng, Xiaohong Li, Yujia Qiu, Yunna Zhang,Yanfen Chang,Jiafeng Fu, Mengxia Shen, Xinxin Xu,Dandan Feng, Yang Han, ShaoJie Yue, Yan Zhou,and Ziqiang Luo


文章链接:
https://pubmed.ncbi.nlm.nih.gov/38773980/
文章摘要:

研究背景:肺纤维化是一种慢性进行性肺病,治疗选择有限。我们之前的研究揭示了肺纤维化中肺泡上皮II型细胞(AECII)中存在铁沉积,这种沉积可以被铁螯合剂去铁胺预防。然而,细胞质和线粒体中的铁具有两个相对独立的作用和调节系统。在本研究中,我们旨在探讨线粒体铁沉积在AECII损伤和肺纤维化中的作用,并寻找潜在的治疗策略。

方法:本研究采用了博来霉素(BLM)处理的小鼠、MLE-12细胞和原代AECII细胞,分别建立了小鼠肺纤维化模型和上皮细胞损伤模型。通过线粒体移植、siRNA和质粒转染、蛋白质印迹法(WB)、定量实时聚合酶链反应(RT-qPCR)、聚合酶链反应(PCR)、免疫荧光、免疫共沉淀(IP)、MitoSOX染色、JC-1染色、耗氧率(OCR)测量和CCK8实验等方法,以阐明线粒体铁沉积在细胞和肺纤维化中的作用,并确定其作用机制。

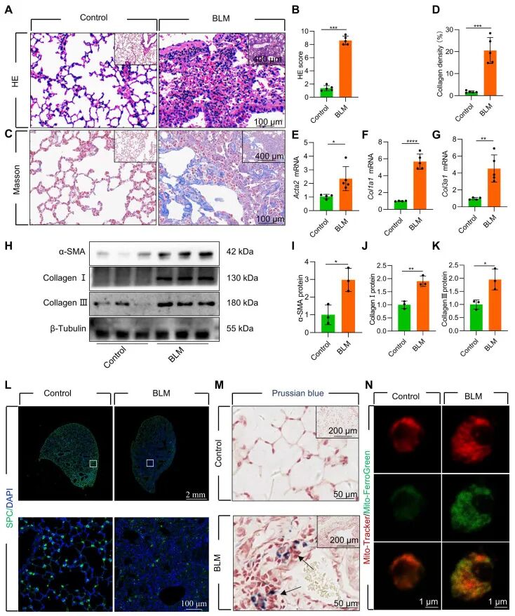
结果:本研究表明,在博来霉素(BLM)诱导的肺纤维化小鼠模型和BLM处理的MLE-12上皮细胞中,AECII内存在显著的线粒体铁沉积。进一步的研究发现,健康的线粒体能够挽救BLM损伤的AECII线粒体铁沉积和细胞损伤损失。Mitoferrin-2(MFRN2)是主要的转运体,通过将细胞质铁转运到线粒体中来调节线粒体铁代谢,在BLM处理的MLE-12上皮细胞中表达上调。直接过表达MFRN2会导致线粒体铁沉积和细胞损伤。在本研究中,泛素连接酶F-box/LRR重复蛋白5(FBXL5)的泛素化降低导致铁反应元件结合蛋白2(IREB2)降解减少,进而促进MFRN2表达和受损AECII中的线粒体铁沉积。激活前列腺素E2受体EP4亚型(EP4)受体信号通路通过上调FBXL5来下调IREB2-MFRN2信号,从而对抗线粒体铁沉积。这种干预不仅降低了线粒体铁含量,还保留了线粒体功能,并保护AECII免受BLM治疗后的损伤。

结论:我们的发现揭示了肺纤维化中AECII异常线粒体铁代谢的未知作用、机制及调控方法。因此,本研究加深了对肺纤维化发病机制的理解,并为利用EP4受体激动剂开发有效的治疗干预措施提供了有希望的策略。

单剂量BLM诱导的肺纤维化过程中AECII的线粒体铁沉积

使用产品及产品链接:

Mitoferrin 2 antibody (Biotin) (orb457153 biorbyt)

https://www.biorbyt.com/mitoferrin-2-antibody-biotin-orb457153.html

Biorbyt也可提供线粒体铁转运蛋白2(Mitoferrin-2)的ELISA试剂盒和Mitoferrin-2相关的siRNA产品,部分热销货号如下:

Product Name

Catalog No.

Human Mitoferrin-2 ELISA Kit

orb1213024

SLC25A28 siRNA (Human)

orb1855177

SLC25A28 siRNA (Mouse)    

orb1835438


请持续关注我们每月的“文献分享”,获取更多不同科研领域的研究动态!


 
举报收藏 0打赏 0评论 0
更多>相关评论
暂时没有评论,来说点什么吧
更多>同类资讯
推荐图文
推荐资讯
点击排行
网站首页  |  会员积分规则  |  服务条款  |  法律声明  |  关于我们  |  联系方式  |  使用协议  |  隐私政策  |  版权隐私  |  排名推广  |  广告服务  |  积分换礼  |  网站留言  |  帮助中心  |  网站地图  |  违规举报
苏ICP备2023016422号-7苏公网安备32011802010295