肝细胞癌潜在靶点-ZNF706

   2024-08-06 3230
核心提示:【Biorbyt文献】肝细胞癌潜在靶点-ZNF706肝细胞癌(HCC)是原发性肝癌中最常见的组织学亚型,也是全球第三大致死性癌症的病因。尽管癌症治疗方法取得了进步,但HCC患者的预后仍然极差,5年生存率低于15%,这主要是由于临床治疗策略有限以及肿瘤复发率高所致。越来越多的证据表明,HCC是进展最快的实体瘤之一,了解推动癌症

【Biorbyt文献】肝细胞癌潜在靶点-ZNF706


肝细胞癌(HCC)是原发性肝癌中最常见的组织学亚型,也是全球第三大致死性癌症的病因。尽管癌症治疗方法取得了进步,但HCC患者的预后仍然极差,5年生存率低于15%,这主要是由于临床治疗策略有限以及肿瘤复发率高所致。越来越多的证据表明,HCC是进展最快的实体瘤之一,了解推动癌症进展的机制对于开发更有效的治疗干预措施和改善患者生存率至关重要。

基因组异常,包括拷贝数结构变异和数量变异,是肿瘤的重要致病因素。染色体8q的拷贝数增加,涉及8q228q24区域,在HCC中很常见,并且高水平扩增被认为与HCC的快速进展和不良临床结局相关。MYC基因(一种原癌基因。MYC的异常激活或过度表达在许多癌症中都有发现)被认为是8q24增益的致癌驱动因素,然而,8q22增益在肝癌发生中的致癌作用仍在不断阐明中。
半胱氨酸被认为是一种参与蛋白质合成和维持氧化还原稳态的重要氨基酸。半胱氨酸可以作为一种细胞抗氧化剂,并且是谷胱甘肽(GSH)合成的限速前体。癌细胞通常通过摄取细胞外胱氨酸来获取半胱氨酸,其中溶质载体家族7成员11SLC7A11,也称为xCT,是胱氨酸的重要转运体。当细胞外胱氨酸通过SLC7A11被导入细胞时,它在NADPH依赖的还原反应中被转化为半胱氨酸。随后,半胱氨酸被用于生产GSH,这对于细胞内抗氧化活性至关重要。因此,经常处于高水平氧化应激下的癌细胞可能依赖于SLC7A11通过胱氨酸导入来满足其生长需求。
锌指结构域占所有人类蛋白的5%,并与各种底物相互作用,如脂质、DNARNA和翻译后修饰。此外,锌指蛋白(ZNFs)参与转录调控、信号转导和其他细胞过程。锌指蛋白706ZNF706由位于染色体8q22.3的基因编码,是C2H2型锌指转录因子家族的成员,这是人类基因组编码的最丰富的转录因子家族。根据ZNF706的结构分析,它确实被预测通过C端锌指结构域与DNA物理结合。然而,ZNF706DNA序列上的具体结合基序尚未确定。在先前的研究中,有报道称ZNF706在胃癌和喉癌中的表达上调。ZNF706可能是类风湿性关节炎早期诊断的生物标志物。然而,尚没有研究调查ZNF706在肝细胞癌(HCC)发展中的功能和机制。

今天,和大家分享一篇引用 biorbyt 产品的文献,在国际知名期刊Cell death and differentiation(IF=13.7)上发表的文章,关于“肝细胞癌研究进展”。


文献赏析


文章名称
A novel MYC-ZNF706-SLC7A11 regulatory circuit contributes to cancer progression and redox balance in human hepatocellular carcinoma

文章作者:

Jie Chu, Jun Jiang, Xin Fan, Jun Liu, Ke Gao, Yu Jiang, Mengxuan Li, Wenjin Xi, Lu Zhang, Ka Bian, Angang Yang & Rui Zhang


文章链接:
https://pubmed.ncbi.nlm.nih.gov/38862581/
文章摘要:

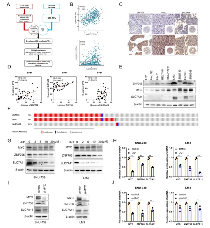
染色体8q22拷贝数增加在肝癌中的致癌潜力尚未明确。在此,我们报告,由定位于染色体8q22的基因编码的ZNF706,是一种C2H2型锌指蛋白。然而,ZNF706的生物功能和机制尚未得到深入研究。在临床上,肝细胞癌(HCC)中ZNF706的表达升高,且高ZNF706表达与HCC患者的不利存活相关。功能实验表明,ZNF706的敲低在体外和体内均抑制了HCC的进展。通过RNA测序(RNA-seq)和基于染色质免疫沉淀的深度测序(ChIP-seq)揭示,从机制上讲,ZNF706是一种关键的铁死亡调节剂,且SLC7A11是ZNF706的重要靶标。此外,ZNF706的敲低抑制了SLC7A11的表达,增加了脂质过氧化,并促进了铁死亡。进一步分析表明,ZNF706是HCC细胞中MYC转录激活的新型直接靶标。重要的是,MYC的缺失减少了SLC7A11介导的氧化还原稳态,而ZNF706的重新表达逆转了这一效应。综上所述,我们的数据表明,ZNF706是肝癌中的潜在致癌基因,它通过调节SLC7A11表达来作为铁死亡的调节剂,构成HCC的潜在治疗靶点。


Coordinated expression of ZNF706, MYC, and SLC7A11 in liver cancer

使用产品及产品链接:

4 Hydroxynonenal antibody (orb100588 biorbyt)

https://www.biorbyt.com/4-hydroxynonenal-antibody-orb100588.html

另外,biorbyt 也可提供MYC抗体,SLC7A11抗体和ELISA 试剂盒,以及ZNF706抗体,热销货号如下。

Catalog No.

Product Name

orb156411

C-Myc antibody

orb637489

xCT/ SLC7A11 antibody

orb779177

Human SLC7A11(Solute Carrier Family 7, Member 11)  ELISA Kit

 orb781117

Rat SLC7A11(Solute Carrier Family 7, Member 11) ELISA  Kit

orb1950046

Mouse SLC7A11(Solute Carrier Family 7, Member 11)  ELISA Kit

orb77465

ZNF706 antibody


请持续关注我们每月的“文献分享”,获取更多不同科研领域的研究动态!


 
举报收藏 0打赏 0评论 0
更多>相关评论
暂时没有评论,来说点什么吧
更多>同类资讯
推荐图文
推荐资讯
点击排行
网站首页  |  会员积分规则  |  服务条款  |  法律声明  |  关于我们  |  联系方式  |  使用协议  |  隐私政策  |  版权隐私  |  排名推广  |  广告服务  |  积分换礼  |  网站留言  |  帮助中心  |  网站地图  |  违规举报
苏ICP备2023016422号-7苏公网安备32011802010295